首页
校区简介
+
校区概况
云览校园
镜中校园
地理交通
机构设置
+
机构简介
部门领导
科室设置
规章制度
+
国家法规
地方政策
学校文件
部门文件
一周安排
地大首页
首页
校区简介
校区概况
云览校园
镜中校园
地理交通
机构设置
机构简介
部门领导
科室设置
规章制度
国家法规
地方政策
学校文件
部门文件
一周安排
地大首页
规章制度
国家法规
地方政策
学校文件
部门文件
部门文件
首页
>
规章制度
>
部门文件
> 正文
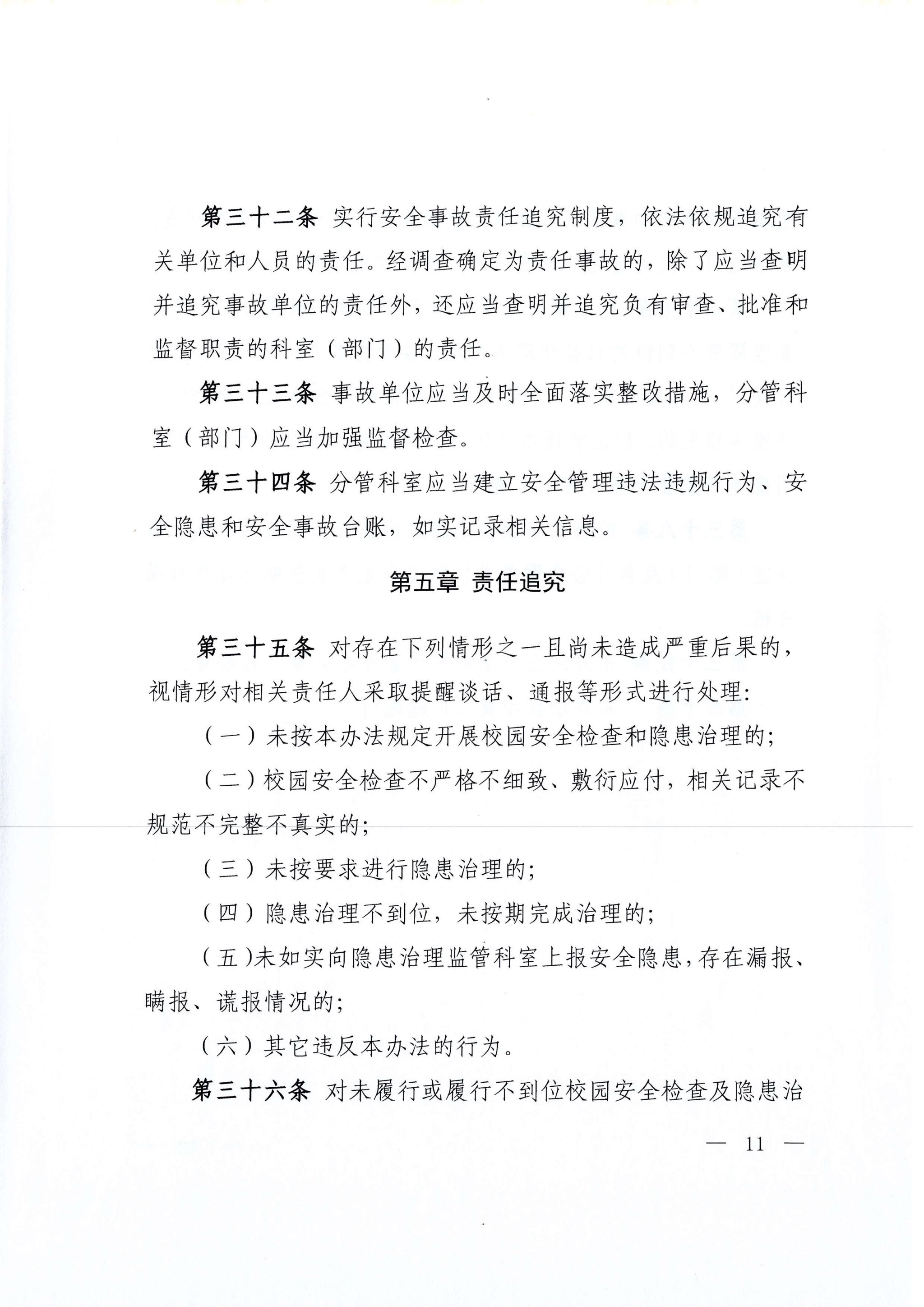
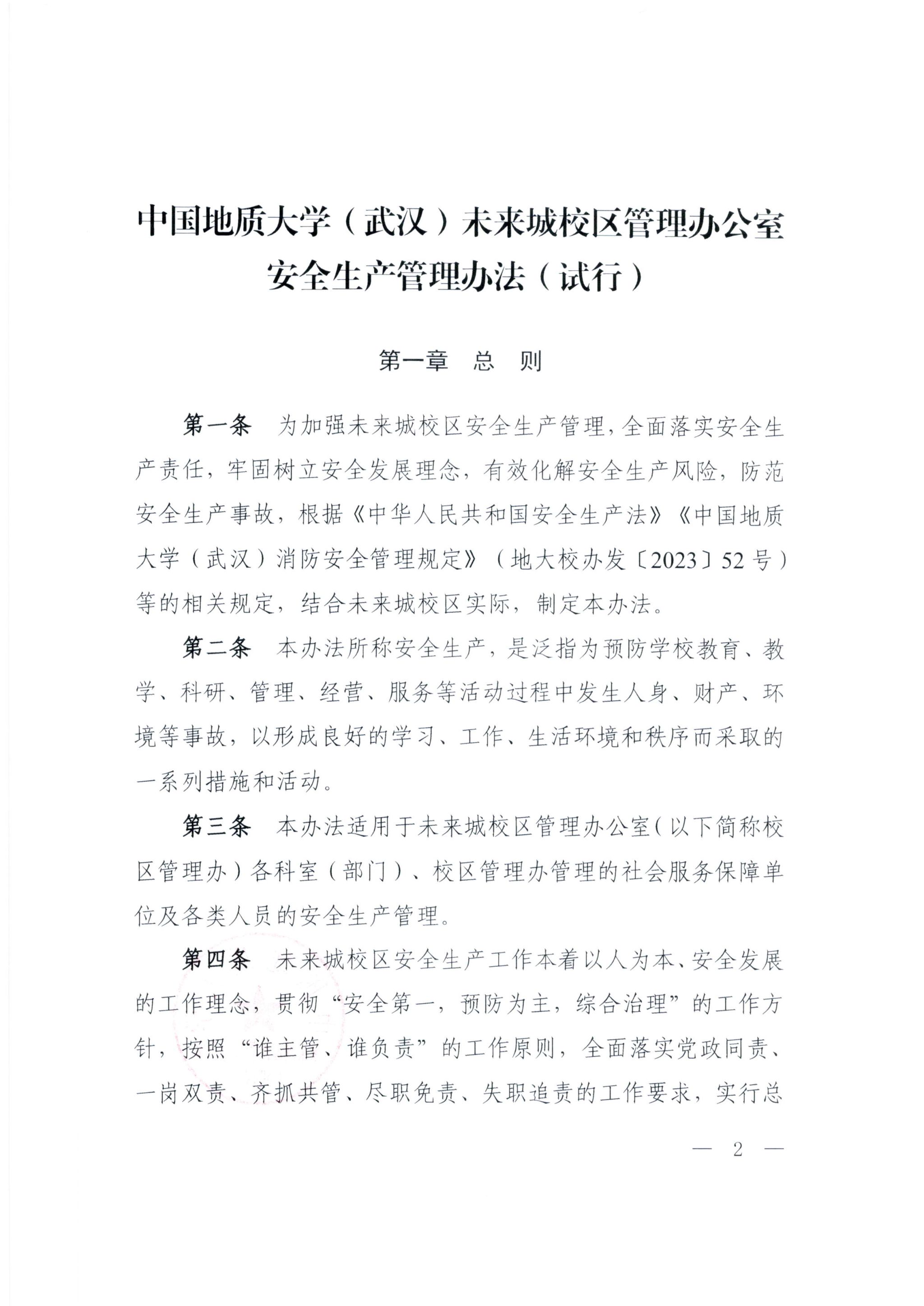
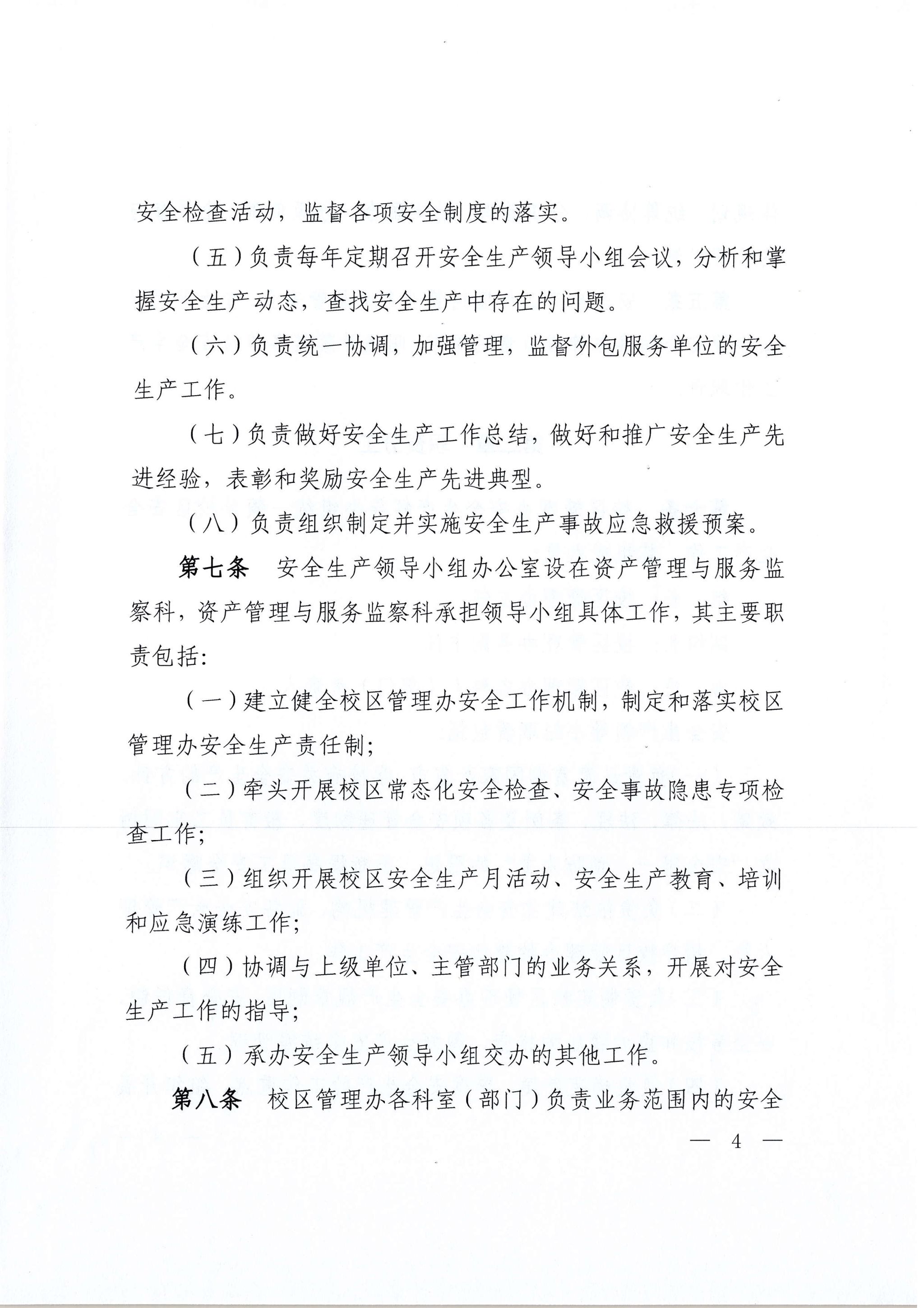
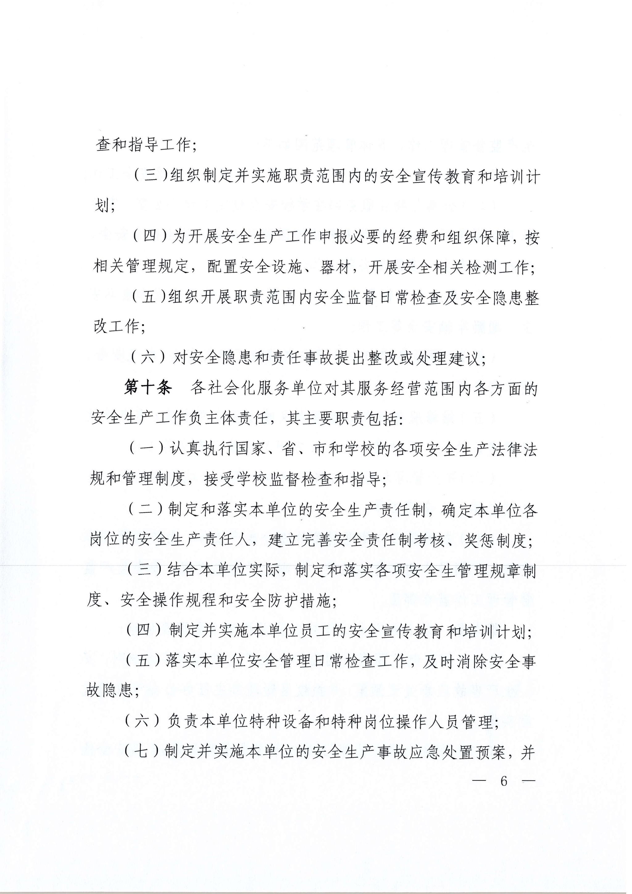
关于印发中国地质大学(武汉)未来城校区管理办公室安全生产管理办法(试行)的通知(地大未来办发(2024)2号)
时间:2024-01-19 作者: 编辑:谢晓 浏览量:
上一篇:
关于印发中国地质大学(武汉)未来城校区管理办公室社会化服务质量考核办法(试行)的通知(地大未来办发(2024)3号)
下一篇:
关于印发中国地质大学(武汉)未来城校区管理办公室固定资产管理实施细则(试行)的通知(地大未来办发(2024)1号)